Geschrieben am: 16. Januar 2026 | Zuletzt aktualisiert: 27. Februar 2026 | Lesezeit: ca. 14 Min.
In diesem Artikel tauchen wir ein in die Welt der Keyword-Recherche. Du lernst, wie du effektiv die besten SEO-Keywords für deine Website findest. Dabei entdeckst du verschiedene Methoden und Tools, die dich bei dieser wichtigen Aufgabe unterstützen.
Egal, ob du schnell passende Keywords für eine bestimmte Seite brauchst oder eine umfassende Strategie für deine gesamte Website entwickeln möchtest – hier findest du wertvolle Tipps und Tricks.
Das Wichtigste in Kürze
- Das Verständnis für die Nutzerintention ist entscheidend, um relevante Keywords zu identifizieren, die den Bedürfnissen und Suchanfragen der Nutzer entsprechen.
- Es gibt verschiedene Methoden, um geeignete Keywords zu finden, einschließlich der Verwendung von SEO-Tools.
- Nach dem Sammeln der Keywords ist es wichtig, diese in thematische Cluster zu gruppieren und zu entscheiden, welche Keywords eigene Seiten benötigen, basierend auf Suchvolumen und Häufigkeit in der Keyword-Liste.
- Nach dem Sammeln der Keywords ist es wichtig, diese in thematische Cluster zu gruppieren und zu entscheiden, welche Keywords eigene Seiten benötigen, basierend auf Suchvolumen und Häufigkeit in der Keyword-Liste.
- Long-Tail-Keywords und Entitäten spielen eine immer wichtigere Rolle.
- Eine gründliche Keyword-Recherche liefert wichtige Informationen für das Content-Briefing und unterstützt eine zielgerichtete Strukturierung der Inhalte.
Was ist eine Keyword-Recherche?
💡 Was ist ein Keyword?

Als Keyword wird der Begriff bezeichnet, den Menschen bei Google eingeben, um etwas zu suchen. Dabei kann es sich um ein einzelnes Wort oder mehrere Wörter handeln. Gleichzeitig helfen Keywords den Algorithmen von Google oder Bing, Inhalte besser zu verstehen und in den Suchergebnissen zu positionieren.
Täglich suchen Millionen von Menschen bei Google und anderen Suchmaschinen nach Dienstleistungen, Produkten und Informationen mit den unterschiedlichsten Suchbegriffen.
Website-Betreiber können sich diese Tatsache zunutze machen, um herauszufinden, mit welchen Keywords Menschen suchen, die ein Bedürfnis nach einem bestimmten Angebot haben.
Wird die Website dann durch Suchmaschinenoptimierung auf diese Begriffe hin optimiert, besteht die Chance, dass mehr potenzielle Kunden auf der eigenen Website landen.
In diesem Guide lernst du zwei Arten von Keyword-Recherche:
- Quick & Dirty (ideal für einzelne Seiten; du brauchst dein Tool wie Sistrix dafür)
- Umfangreich (geeignet, um für deine Komplette Website Keywords zu finden)

Die Identifizierung relevanter Suchbegriffe wird als Keyword-Recherche bezeichnet und ist die Grundlage für eine erfolgreiche Suchmaschinenoptimierung und mehr kostenlosen Traffic über Google.
Denn: Durch eine gründliche Keyword-Recherche wird deutlich, welche Inhalte auf einer Website notwendig sind, um die Interessen potenzieller Kunden optimal zu bedienen.
Schnelle Keyword-Recherche für einzelne Seiten
Überlege zuerst, nach welchen Begriffen die Menschen, für die du einen Inhalt erstellst, suchen könnten. Dann:
- Google nach diesem Begriff. Schau dir an, ob die Ergebnisse zu dem passen, was du an Inhalt erstellen möchtest.
- Kopiere die URL, die auf Platz 1 rankt.
- Füge sie in Sistrix ein: https://de.sistrix.com/domains
- Gehe auf “Keywords (Deutschland)” und klicke auf die Zahl.

Klicke nun auf die grüne Schaltfläche “Filtern” oberhalb der Tabelle und filtere nach Keywords mit einer Position zwischen 1 und 20:

Keyword-Filter in Sistrix
Sortiere anschließend die Tabelle nach der Spalte “Suchvolumen” absteigend. Das Keyword, das am besten zu eurem geplanten Artikel passt und das höchste Suchvolumen hat, ist dein Hauptkeyword.
Schau dir auch die anderen Keywords an, ob sie Ideen für deinen Beitrag oder für Zwischenüberschriften enthalten.
Wenn du eine Keyword-Recherche für eine komplette Website machen möchtest, folge dieser Anleitung..
Schritt 1: In Themen denken
Um bei Google auf den vorderen Plätzen zu landen, ist es wichtig, nicht nur in Keywords, sondern auch in Themen zu denken. Warum?
- Ein Thema kann mehrere Keywords beinhalten. Ein Beispiel: Eine Person, die sich für Wandfarbe interessiert, möchte vielleicht nicht nur Wandfarbe kaufen, sondern auch Informationen darüber, wie die Farbe verwendet oder entsorgt werden kann. Daher kann es sinnvoll sein, eine Seite zu erstellen, auf der der Benutzer Wandfarbe kaufen kann, und eine Seite, auf der er Informationen über die Verwendung und Entsorgung der Farbe findet. So entsteht ein kleines Themencluster zum Thema Wandfarbe:
- Thema: Wandfarbe
- Keyword: Wandfarbe kaufen
- Keyword: Wandfarbe anwenden
- Keyword: Wandfarbe entsorgen
- Je besser und umfassender eine Website ein Thema behandelt, desto größer sind die Chancen auf ein gutes Ranking. Schließlich belohnt Google Websites, die sich intensiv mit einem Thema auseinandersetzen (Stichwort: Themenautorität). So können sich auch bei umkämpften Keywords oft kleine Spezialisten gegen große Generalisten durchsetzen, die die Mühe scheuen, ins Detail zu gehen.
- Mehrere Unterseiten zum gleichen Thema bieten gute Möglichkeiten, diese Inhalte miteinander zu verknüpfen. So können Nutzer leichter auf der Seite gehalten werden, da es weitere passende Beiträge zum Thema gibt. Außerdem vergibt Google einen Ranking-Bonus für gut verlinkte Inhalte.
Bei einer Keyword-Recherche geht es also auch darum, ein Hauptthema zu identifizieren, dieses in Unterthemen zu gliedern und die gefundenen Keywords diesen Unterthemen zuzuordnen.
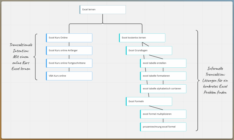
Aufbau einer nutzerzentrierten Seitenstruktur mit einer Topical Map
Während der Keyword-Recherche erstellst du eine Art Mindmap, die alle Themen und Unterthemen zeigt. Statt einer Tabelle verwendest du ein spezielles Tool wie Miro oder MindMeister, um alles zu visualisieren.
Mit Miro kannst du noch mehr Details zu jedem Unterthema hinzufügen, z.B. zusätzliche Keywords.
Zu Beginn der Recherche überlegst du dir, worum es auf deiner Website hauptsächlich gehen soll und trägst dies in deine Topical Map ein.
Nehmen wir als Beispiel das Thema „Excel Kurs Online“:

Topical Map mit Miro
Prüfen: Passt dein Thema/Stichwort zu deinem Angebot?
Es ist wichtig, dass das Thema, das du wählst, gut zu dem passt, was deine Website oder dein Unternehmen anbietet.
Stelle dir die Frage: Was suchen die Menschen, denen meine Website und mein Angebot helfen können?
Um das zu überprüfen, kannst du einfach nach dem Thema googeln. Wenn die Seiten, die oben angezeigt werden, ähnliche Angebote haben wie deine, dann hast du das richtige Thema gewählt.

Beispiel einer Suche in Google nach “Excel Kurs Online”
Die ersten organischen Ergebnisse bei Google zeigen deutlich, dass es sich um Anbieter von Online-Excel-Kursen handelt. Ist dies aus den Suchergebnissen nicht ersichtlich, sollten die ersten Seiten selbst besucht und überprüft werden.
Wenn das Thema gut zu deinem Angebot passt, gibt es noch einen wichtigen Schritt, bevor du mit der Keyword-Recherche beginnst.
Synonyme entdecken
Oft gibt es für Keywords auch andere Wörter mit gleicher Bedeutung (Synonyme). Diese sollten bei der Keyword-Recherche und bei der Erstellung der Inhalte berücksichtigt werden.
So sind die Begriffe Autoversicherung und Kfz-Versicherung in ihrer Bedeutung identisch. Auch Google zeigt laut dem praktischen SERP Overlap Tool zu 70 % identische Suchergebnisse an:

SERP Overlap: Überschneidung der Suchergebnisse für zwei Keywords
Was kannst du machen, wenn du nicht sicher bist, welche Synonyme es gibt?
Eine einfache Möglichkeit, dies herauszufinden, ist, die Suchergebnisse von Google zu überprüfen: Siehst du in den Snippets Wörter, die das Gleiche bedeuten wie deine Suchanfrage? Wenn ja, kannst du davon ausgehen, dass du mit deiner Seite für beide Keywords ranken kannst.

Synonyme in den Suchergebnissen
Ein wesentlich besserer (aber kostenpflichtiger) Weg ist die Verwendung von Tools wie Ahrefs, Sistrix oder SEMrush. Diese können anzeigen, für welche Keywords eine Seite rankt.

Keyword Recherche mit ahrefs
So wird schnell klar, dass nicht nur „Kurs“, sondern auch „Ausbildung“ und „Training“ wichtige Wörter sind.
Noch wichtiger ist es jedoch, auf Wörter zu achten, die die gleiche Absicht des Benutzers (Nutzerintention) anzeigen, auch wenn sie nicht genau das Gleiche bedeuten.
Beispiel: „Excel-Schulung“ kann als ein anderes Wort für „Excel-Kurs“ angesehen werden, aber „Excel lernen“ ist nicht ganz dasselbe. Dennoch ist „lernen“ in diesem Fall ein sehr wichtiges Wort, da die Absicht des Benutzers ist, Excel mit Hilfe einer Schulung zu lernen.
Auch KI-Tools wie ChatGPT können helfen, Synonyme zu entdecken:

Synonyme finden mit ChatGPT
Reine SEO-Tools haben gegenüber KI den Vorteil, dass sie ihre Daten aus den Google-Suchergebnissen beziehen. So können wir sicher sein, dass Google diese Wörter auch als Synonyme betrachtet.
Nutzerintention verstehen
Es gibt viele andere Begriffe für „Nutzerintention“, wie „User Intent“ oder „Suchintention“. Sie alle meinen dasselbe: was Menschen wirklich wollen, wenn sie etwas suchen.
Keywords sind einfach eine Möglichkeit, ein Bedürfnis auszudrücken. Wenn jemand nach „Excel Kurs“ oder „Excel Schulung“ sucht, möchte er wahrscheinlich lernen, wie man Excel benutzt.
| Intention | Bedarf | Suchanfrage | Angebot |
|---|---|---|---|
| Möchte den Chef beeindrucken, um mehr Gehalt zu bekommen | Excel lernen | Excel Kurs | Mehrteiliger Videokurs für Fortgeschrittene in Excel |
| Möchte Geld sparen | Günstigere Autoversicherung | KFZ Versicherung | Vergleich mehrerer KFZ Versicherungen |
| Möchte im Sommer am Strand gut aussehen | Sport machen | Fitnessstudio in der Nähe | Online Anmeldung für ein Probetraining |
Was hier stark vereinfacht dargestellt ist, hat in der Realität viele Zwischenstufen. Im Artikel “Goodbye Funnel: warum der Weg zur Kaufentscheidung immer komplexer wird“ beschreibt Google, wie aus dem klassischen Marketing-Trichter ein ständiger Mix aus Entdecken und Abwägen geworden ist.
Jemand, der Excel lernen will, um vor dem Chef gut dazustehen, hat oft einen Auslöser. Ein Ereignis bringt die Person dazu, etwas zu tun, was dann zu einer Google-Suche führt. Zum Beispiel:
Die neue Auszubildende wird vom Chef vor dem ganzen Team für ihre Excel-Kenntnisse gelobt.
Das könnte für Ihren Kollegen Paul ein Anstoß sein, über seine eigenen Excel-Fähigkeiten nachzudenken, um auch Lob vom Chef zu bekommen. Jetzt will er „Excel lernen“.
Später sucht Paul am Computer nach „Excel Kurs“, um herauszufinden, wie er Excel lernen kann (= seine Intention).
Nun beginnt das, was im Google-Beitrag “the messy middle” genannt wird: Paul startet verschiedene Suchanfragen, um Angebote kennenzulernen und zu bewerten, was zu ihm passen könnte.

The Messy Middle im Kaufentscheidungsprozess
| Erforschung | Bewertung |
|---|---|
| Excel selbst lernen | Da weiß ich ja gar nicht, wo ich anfangen soll… |
| Excel Kurs Volkshochschule | Ist zwar persönlich, aber die Zeiten passen bei mir nicht. |
| Excel Online Kurs | Ganz schön viel Auswahl, ich schau’ mir mal Udemy an, die sind bei Google auf Platz 1 |
| Udemy Excel Kurs Erfahrungen | Scheint ganz gut zu sein, aber sind die wirklich die besten? |
| Excel Online Kurs Erfahrungen | Welche Kurse sind denn sonst noch beliebt? |
Es gibt also eine Vielzahl von Überlegungen, die potenzielle Kunden anstellen, wenn sie sich für ein Angebot entscheiden. Aufgabe der Keyword-Recherche ist es, diese Überlegungen der potenziellen Kunden zu identifizieren und herauszufinden, welche Inhalte die Nutzer genau an dieser Stelle des Kaufentscheidungsprozesses zufriedenstellen.
Die Informationen aus dieser Recherche werden dann nach Thema und Nutzerabsicht sortiert und in die Topical Map integriert.
2. Schritt: Die richtigen Keywords finden
Doch wie lassen sich diese Keywords finden?
Keywords lassen sich aus vielen unterschiedlichen Quellen ermitteln.
Keywords, für die meine Mitbewerber ranken
Wie bereits erwähnt, gibt es praktische Tools, die dir anzeigen, für welche Keywords die Mitbewerber Top-10-Rankings haben. Diese Keywords sind in der Regel auch für das eigene Business relevant.

Keywords für die eine Seite rankt im SEO Tool Sistrix
Keyword Tools nutzen
Es gibt auch viele Tools, die dir helfen können, die richtigen Keywords zu finden. Mit Programmen wie Keywordtool.io kannst du ein erstes Keyword eingeben, und dann zeigt es dir andere oft gesuchte Wörter, die ähnlich sind oder das Keyword enthalten.

Keyword-Recherche mit Keywordtool.io
Diese Art von Software kann dir schnell viele Keywords liefern. Sie geben dir auch Informationen darüber, wie oft nach diesen Wörtern gesucht wird, wie teuer die Klicks wären, wenn du bei Google dafür Werbung schalten würdest, und wie viel Konkurrenz es gibt.
Aber Vorsicht, diese Keyword-Recherche-Tools können ziemlich teuer sein, und nicht alle sind gleich gut. Zum Beispiel kann Keywordtool.io für „Excel Kurs online“ ähnliche Begriffe wie „Excel Schulung online“ oder „VBA Kurs online“ finden. Ubersuggest, das du kostenlos für drei Suchanfragen pro Tag verwenden kannst, kann das nicht.
Browser Addons
Weniger umfangreich, aber oft kostenlos, sind Browser-Erweiterungen wie Keyword Surfer. Sie zeigen dir direkt auf der Google-Ergebnisseite weitere passende Keywords an:

Keywords finden mit dem Browser Addon von SurferSEO
Praktisch ist auch die Browser-Erweiterung “Extract People also search phrases in Google”, mit der sich die Stichwörter aus dem Bereich „Ähnliche Suchanfragen“ auf der Suchergebnisseite kopieren lassen:

Keywords finden mit People also ask
Du solltest alle Keywords, die du findest, in einer Tabelle speichern (z. B. Excel oder Google Spreadsheets).
Nach einer Weile hast du eine große Sammlung von Keywords. Die Herausforderung besteht nun darin, die Liste zu bereinigen und zu entscheiden, welche Seiten erstellt werden sollen und welche Keywords auf einer Seite behandelt werden können.
Bei der Bereinigung sollten vor allem verwirrende oder unwichtige Keywords entfernt werden, z.B.:
- Duplikate (du erkennst sie daran, dass die Tools das gleiche Suchvolumen zeigen)
- Keywords die Markennamen beinhalten
- Wörter in anderen Sprachen
- Keywords, für die du keinen passenden Inhalt erstellen kannst
3. Schritt: Keywords Clustern
Nachdem du die Keywords gesammelt und bereinigt hast, ist der nächste Schritt, sie in verschiedene Cluster zu gruppieren. Überlege dir, welche Keywords eine eigene Seite benötigen und welche auf einer Seite zusammengefasst werden können.
| Produkt | Keywords |
|---|---|
| Excel Kurs für fortgeschrittene | excel schulung fortgeschrittene excel kurs fortgeschrittene excel aufbaukurs |
| Excel Kurs für Anfänger | excel grundkurs excel grundlagen kurs excel anfängerkurs excel basiskurs |
| VBA Kurs | vba kurs vba schulung vba excel seminar vba programmierung kurs vba kurs mit zertifikat |
Um einen klaren, datengestützten Plan in dem Wirrwarr von Keywords zu haben, gibt es zwei Möglichkeiten, um herauszufinden, welche Themen eine eigene Seite benötigen:
- Suchvolumen: Wenn viele Menschen nach einem Keyword suchen, ist das ein Zeichen dafür, dass es eine eigene Seite braucht.
- Häufigkeit der Begriffe in der Keyword-Liste: Wenn ein Begriff häufig in deiner Liste vorkommt, ist es wahrscheinlich sinnvoll, dafür eine eigene Seite zu haben. Du kannst das mit einem kostenlosen „word frequency calculator“ herausfinden.
Für jedes Thema, das eine eigene Seite bekommen soll, machst du einen Eintrag in der Topical Map.
So kannst du leicht erkennen, wie du die Themen auf deiner Website anordnen solltest und wo du Links von einer Seite zur anderen setzen kannst:

Nach Suchintention geclusterte Keywords in einer kleinen Topical Map
Wissenswertes rund um Keywords
Damit hast du eine fertige Keyword-Recherche für deine Website. Zum Schluss gebe ich dir noch ein paar Tipps, welche Themen bei der Keyword-Recherche immer wieder auftauchen.
Was hat es mit Long-Tail Keywords aufsich?
Keywords, die ziemlich lang sind (ca. 3 Wörter oder mehr, je nach Definition), werden „Long-Trail Keywords“ genannt. Sie werden nicht so oft gesucht wie generische Keywords, aber da sie aus mehr Wörtern bestehen, sagen sie dir ziemlich genau, was die Leute erwarten.

- excel pivot tabelle erstellen
- excel pivot tabelle aktualisieren
- excel pivot tabelle löschen
- excel pivot tabelle sortieren
- excel pivot tabelle erweitern
- excel pivot tabelle datenquelle ändern
Sie helfen nicht nur dabei, neue Keyword-Ideen zu finden, sondern geben auch Hinweise darauf, was die Nutzer erwarten. Wenn ich also Inhalte über Pivot-Tabellen in Excel erstelle, sollte ich die Keywords aus der obigen Liste berücksichtigen. Entweder als Teil eines größeren Artikels oder als eigenständige Seite.
Was sind Entitäten (und wie unterscheiden sie sich von Keywords)?
Im Zusammenhang mit Keywords wird immer häufiger von Entitäten gesprochen. Entitäten beschreiben Dinge oder Konzepte, die einzigartig sind und in Beziehung zu anderen Entitäten stehen.
Diese Entitäten und ihre Beziehungen zueinander werden von Google im so genannten Knowledge Graph abgebildet. In dieser semantischen Datenbank speichert Google Informationen über Entitäten und deren Beziehungen zu anderen Entitäten.
So weiß Google, dass Berlin die Hauptstadt von Deutschland ist und kann dies entsprechend in den Suchergebnissen anzeigen:

Die Entität Berlin mit dem Attribut “Hauptstadt von Deutschland”
Eine weitere Eigenschaft von Entitäten im Knowledge Graph ist, dass sie mit Attributen versehen werden können, die sie eindeutig machen.
| Entität | Golf | Golf | Golf |
|---|---|---|---|
| Attribut | Region | Auto | Ballsportart |
| Attribut | Persien | Volkswagen | Golfschläger |
Wenn du Keywords recherchierst, solltest du auch überlegen, welche Entitäten mit dem Thema in Verbindung stehen und wie sie miteinander verknüpft sind.
Die Berücksichtigung von Entitäten und ihren Beziehungen untereinander hilft nicht nur dabei, ein Thema möglichst vollständig abzudecken, sondern auch dabei, dass Suchmaschinen erkennen, worum es auf der Website geht. Dazu ist auch ein gewisses Maß an sprachlicher Präzision notwendig, denn Google erkennt Entitäten in Texten besonders gut, wenn sie möglichst eindeutig formuliert sind.
So wird aus deiner Keyword-Recherche ein Content-Briefing
Die Keyword-Recherche hilft dir nicht nur zu entscheiden, welche Themen auf deiner Website behandelt werden sollen und welche Unterseiten du brauchst. Sie gibt dir auch wichtige Informationen darüber, was auf den Seiten stehen sollte:
- Welche Fragen sollten beantwortet werden?
- Welche Punkte sollten besprochen werden?
- Brauchst du zusätzliche Inhalte wie Videos oder Bilder?
Am Ende steht also nicht nur eine solide Seitenstruktur, sondern die Content-Verantwortlichen wissen auch, worauf es bei der Erstellung der Inhalte ankommt.
FAQ zum Thema Keyword-Recherche
Welche Tools eignen sich für eine Keyword-Recherche?
Es gibt viele Tools, die bei der Keyword-Recherche helfen können. Sowohl kostenlose als auch kostenpflichtige. Wenn du bereits eine Website hast, empfehle ich dir die kostenlose Google Search Console, um Keywords zu finden, für die deine Website bereits gefunden wird.
Um neue Keywords zu finden, sind meine Favoriten:
- Sistrix
- ahrefs
- keywordtool.io
- kwfinder
Wie lange dauert eine Keyword-Recherche?
Dies hängt stark vom Umfang des Themas ab. Eine Keyword-Recherche für einen einzelnen Artikel kann in wenigen Minuten durchgeführt werden. Eine Keyword-Recherche als Grundlage für eine mittelgroße Website kann schnell einen ganzen 8-Stunden-Tag in Anspruch nehmen.
Es ist wichtig, sich bewusst zu sein, dass eine Keyword-Recherche kein abgeschlossener Prozess ist, sondern immer wieder aufgegriffen werden muss, um aktuelle Themen zu berücksichtigen.
Warum ist eine Keyword-Recherche wichtig?
Eine Keyword-Recherche hat viele Vorteile, die über SEO hinausgehen. Sie hilft dir, deine Website zu strukturieren und gibt dir Hinweise darauf, welche Inhalte für deine Nutzer wichtig sein könnten.
Was sind semantische Keywords?
Semantische Keywords sind Begriffe, die nicht direkt mit dem Hauptkeyword in Verbindung stehen, aber eine semantische Nähe haben. Für das Thema des Excel-Kurses wären die Begriffe Tabellenkalkulation und Formel Beispiele für semantische Keywords. Einfach ausgedrückt handelt es sich dabei um Begriffe, die häufig im Zusammenhang mit dem Hauptkeyword genannt werden. Semantische Schlüsselwörter werden häufig durch eine TF-IDF-Analyse ermittelt. Diese zeigt, welche Begriffe häufig auf Webseiten vorkommen, die für ein bestimmtes Keyword ranken.
Was ist eine „TF-IDF-Analyse“?
TF-IDF steht für „Term Frequency-Inverse Document Frequency“. Es handelt sich um eine statistische Analyse, die in der Suchmaschinenoptimierung (SEO) verwendet wird, um die Relevanz eines Wortes in einem Dokument im Vergleich zu einer Sammlung von Dokumenten, dem „Korpus“, zu bewerten.
Diese Methode hilft zu bestimmen, wie wichtig ein Wort in einem Text im Vergleich zu anderen Texten ist. Die TF misst, wie oft ein Wort in einem Text vorkommt, während die IDF das Vorkommen des Wortes in allen Dokumenten gewichtet, um häufige Wörter herabzustufen. Auf diese Weise können Wörter identifiziert werden, die für ein bestimmtes Thema besonders charakteristisch sind.
Next Step: Keyword Monitoring
👁 Wenn du es bis hierhin geschafft hast, meinst du es wohl ernst mit Keywords. Deshalb zeige ich dir hier, wie du ein kostenloses Keyword Monitoring mit Looker aufsetzt und deine Rankings im Auge behältst.
Fazit
Die Keyword-Recherche ist nach wie vor ein wichtiger Bestandteil der Suchmaschinen-Optimierung. Allerdings wird diese Aufgabe immer anspruchsvoller. Denn: Google erkennt immer besser, welche Inhalte wirklich relevant sind und welche nicht. Auf diese Relevanz kommt es an, um gute Rankings zu erzielen. Mit einer guten Keyword-Recherche stehen die Chancen gut, die Themen zu identifizieren, die am Ende auch Ranking-Potenzial haben.
